State of mind

41
Статистика
Статистика
41
Статистика темы
  • Популярность
    Топ-4387
  • Постов
    120
  • Просмотров
    20,876
  • Подписок
    41
  • Карма автора
    +805
1 2 3 4 7
  • enjoyhertits @ 23.12.2013
    В базе только шоудауны, если ты имеешь ввиду майненую базу. Поэтому там не будет учитываться выигрыш/проигрыш без вскрытия, следовательно инфа будет ложной


    На майнинговую да. Я думал тебя собственная интересует.
    Ответить Цитировать
    9/69
    + 0
  • Ты же сам сказал, что в собственной базе инфы недостаточно. Или ты думаешь я наиграл 30 миллионов рук? )
    Ответить Цитировать
    4/6
    + 0
  • enjoyhertits @ 23.12.2013
    Ты же сам сказал, что в собственной базе инфы недостаточно. Или ты думаешь я наиграл 30 миллионов рук? )


    недостаточно если база из 1 руки. Но можно усреднять винрейты от нескольких рук. Это не так просто как звучит. Пока даже не знаю как правильно это делать. Но теоретически почему бы и нет. Тогда хватит и обычной базы.

    Брать разные базы и складывать - не самое лучшее решение. Разные поля, разные лимиты, разные стили игры. В основном разные поля и разный посфтлоп - это главное. Поэтому я категарически протиф готовый спектров и чартов от мерсионери и компании. Не думаю что это работает.
    Ответить Цитировать
    10/69
    + 0
  • mrmarone @ 22.12.2013
    Во-первых суммарная прибыль может быть выше 2%, если сложить лучшие винрейты у каждого игрока.


    Возможно ли такое, что у каждого рега все линии взаимосвязаны и если сложить все плюсовые розыгрышы-винрейты в одного рега они не дадут 2+2=4?
    Ответить Цитировать
    1/1
    + 0
  • FocusIRE @ 23.12.2013
    Возможно ли такое, что у каждого рега все линии взаимосвязаны и если сложить все плюсовые розыгрышы-винрейты в одного рега они не дадут 2+2=4?


    Могут. На постфлопе. Там все намного сложнее. Нельзя говорить, что увеличив винрейт например чек\рейз, мы увеличим общую прибыль. Потому что может ослабнуть чек\колл. Об это никто никогда не говорит в водах и книгах. А зря. Из-за этого покер и не решается.

    Но я то смотрю СБ\ББ и разные эффективные стэки. То есть их можно рассматривать независимо. Со стэками тоже есть взаимосвязь но хз на сколько сильная. Может и существенно. Зависит от стиля игры каждого. Скоро напишу про это.
    Ответить Цитировать
    11/69
    + 1
  • в покере ничего нельзя рассматривать независимо, ты ведь сам об этом говоришь, но почему то хочешь сложить лучшие винрейты в разных спотах разных регов ?!

    предлагаю по перемывать косточки этим регам другим способом =)
    прогонять майнинг на игроков через фильтры, находить лучшие и худшие винрейты по этим фильтрам, и выяснять на основе статистики каждого, почему он плюсует\минусует, искать взаимосвязь и тд.

    для начала, скажи какой софт ты используешь, и мы попробуем помочь выбрать фильтры (для меня это самая сложная часть :D анализ своей базы я обычно заканчиваю на стадии придумывания фильтров)
    Ответить Цитировать
    1/1
    + 0
  • waterbee174 @ 23.12.2013
    в покере ничего нельзя рассматривать независимо, ты ведь сам об этом говоришь, но почему то хочешь сложить лучшие винрейты в разных спотах разных регов ?!

    предлагаю по перемывать косточки этим регам другим способом =)
    прогонять майнинг на игроков через фильтры, находить лучшие и худшие винрейты по этим фильтрам, и выяснять на основе статистики каждого, почему он плюсует\минусует, искать взаимосвязь и тд.

    для начала, скажи какой софт ты используешь, и мы попробуем помочь выбрать фильтры (для меня это самая сложная часть :D анализ своей базы я обычно заканчиваю на стадии придумывания фильтров)


    это я просто так предлагаю сложить винрейты. Не собираюсь этого делать особо. Чисто для любопытства. Чтобы знать теоретический максимум. Понятно что там невероятное кол-во факторов, которые будет слишком сложно учитывать для правильных результатов. Оно того не стоит. Мне скорее важны сами факторы чем конечный результат. Чтобы применить их для себя и сравнить\улучшить.

    Я пока справляюсь сам =) Заметишь ошибку или хорошую идею - пиши. Пробью цифры и напишу.
    Тут такое дело что всегда есть начальные идеи. Но их как правило бывает недостаточно =) Либо упускаешь какую-то мелочь, либо не придумываешь как уточнить что-то. В это проблема всего покера - каждый думает что умеет играть, но забывает смотреть по сторонам =)

    Использую в основном R. Но пока все довольно просто и можно использовать стандартные ХМ2 и ПТ4.
    Ответить Цитировать
    12/69
    + 0
  • Dendrover @ 22.12.2013
    Открылось, посмотрел, довольно интересно.
    Добавил в закладки, буду следить

    Все кроме 5 заливают с сб на 9-13 оО А у него наборот неплохой вр, интересно, с чем это связано..


    Ааа и еще это может быть связанно с тем что я прокосячил и там вообще какие-то левые числа ввидены =) Ща подправлю. ХЗ откуда они там взялись
    Ответить Цитировать
    13/69
    + 0
  • Возврощаюсь к выяснению "у кого же здесь самые большие яйца" =)

    В первом графике это было непонятно. Дело в том что винрейт при эффективных стэках - это хорошо, но все же можно играть его на разных блайндах. Поэтому нужно винрейт в бб/100 перевезти в фишки.
    Смотрим картинки здесь

    Первый график - средний бб для каждого эффективного стэка. Фактически одинаковы, но разница все же есть.

    Второй график - винрейт в бб\100 умноженный на средний блайнд. Можно заметить, что винрейт при 18+ значительно упал. Оно и понятно.

    Потом самое интересное: распределение стэков по вкладу в общую прибыль. Я получил его умножив винрейт в фишках на % от раздач. Если сложить его, то получится винрейт в фишках на 100 раздач. Довольно эффективная мера качества игры. Также видно какой стэк приносит наибольшую прибыль или чем стоит заняться более усердно. Например при 18+ можно получать 40-50 фишек, но у кого-то выходит всего 15-18. А у 3-ого игрока очень маленькая прибыль при <13бб. Но при этои они плюсую примерно одинакого.

    Но тут возникает вопрос. Судя по РОИ на первой странице, играть в плюс должны 1ый 4ый 5ый. Но по этому графику получается что 1ый 5ый и 7ой. Не сходится. 7ой так вообще второй сконца по РОИ.
    Интересно у кого какие идеи на этот счет. Есть подозрение, что я плохо посчитал ЕВ РОИ. Оно в ХМ неправильно считается при майнинге. Я считал руками и мог ошибится. Перепроверю. Но что понятно точно - это что первый выигрывает за счет стэка <13 бб
    Меня также удивляет подозрительное равенство винрейтов при очень разных составляющих. 4 винрейта равны 70 cp\100.

    UPD
    Исправил винрейты на СБ для 9-13 по первой ссылке. И исправил РОИ 5-ого. Было 1.9% стало 2.9%. Остался вопрос по поводу 7-ого. Хм...
    Я считаю так: профит в фишках резделить на винрейт, умножить на ев винрейт разделить на 500 и разделить на кол-во игр. Вроде должно работать.

    UPD2
    Думаю что знаю в чем суть. Нужно еще посчитат среднее кол-во раздач за игру для каждого. При одинаковом винрейте это влияет на конечный РОИ.
    Сообщение отредактировал mrmarone - 24.12.2013, 12:37
    Ответить Цитировать
    14/69
    + 1
  • Среднее кол-во раздач. Пока просто разделил общее кол-во на кол-во турниров, но может не хватить. Возможно придется получать более детальную информацию. К тому же будет интресно. Но делать это подольше.
    1) 10.18
    2) 10.62
    3) 10.06
    4) 10.5
    5) 13.6
    6) 10.3
    7) 9.69
    8) 9.86

    Теперь можно нарисовать среднее кол-во выигранных фишек за игру

    И это wooow
    Очень подозрительная схожесть результатов. Перепроверю все еще раз. Без понятия с чем это может быть связанно. При том что РОИ отличаются.
    Среднее кол-во раздач тоже удивляет своей схожеться. Как правило это значение довольно сильно зависит от стиля игры и поля. Здесь только пятый выбивается из общей картины. Но опять же здесь видно что в % соотнощении он играл эффективные стэки почти как и все. Это значит что время распределялось выгодно. Не так что лишние 3 раздачи были сыграны при незнатилельных стэках. Интересно как это может получиться.
    Ответить Цитировать
    15/69
    + 1
  • Сделал общий винрейт по стэкам. По позициям сразу не ясно кто самый крутой
    клик
    Видно что результат очень сильно зависит от 18+ стэках. Кто много выигрывает при этом стэке, тот почти наверняка выигрывает в итоге. Но опять же это может быть как при СБ так и при ББ. Потому что 7-ой получает прибыль с ББ. Остальные имеют прибыль в других стэках. То есть способов плючовать может быть много. Это хорошо
    1ый очень много выигрывает при 9-13. Я думаю это скорее дисперсия. Но обязательно уточню и проверю в чем она заключалась.

    Тут еще можно сделать вывод о том, кто будет плюсовать в кэп-20 в тяжелой игре =) Не так уж и много кто.
    Рейк по лимитам
    nl50 = 18bb/100
    nl100 = 12bb/100
    nl200 = 7,5bb/100
    nl400 = 3,2bb/100

    Даже нл200 играть получится с трудом.
    Ответить Цитировать
    16/69
    + 2
  • Пытаюсь разобраться с тем, почему пятый играет на треть раздач больше за игру. Это на треть больше прибыли!!! Очень важный аспект. При этом он не играет при гипермелких стэках, а в среднем также как и все.

    Сначала я решил проверить сколько кто играет по времени.
    клик
    На первом графике кол-во турниров для каждой продолжительности терниров. Удобно что на сайте есть анимация и сразу видна разница, когда столбцы прыгают. У 5-ого есть что-то неладное но пока не понятно что именно.
    Второй график тоже самое но в % от общего числа сыгранных турниров. Просто для удобства.
    Третий график - это накопленное кол-во. Можно интерпретировать как "какой % играется меньше стольки-то минут". Если сравнить, то 5-ый хоть и находится в списке самых долгоиграющих, но все же не самый. 7ой и 8ой - самые затяжные.
    Ну и последний график - это третий только все вместе на одном. Тут видно что игроки разделяются на 2 группы: одни чуть чаще заканчивают игру в начале. Быстрые это 1ый( 2.6%) 3ий( 1.6%) 4ый(2.4%)и 6ой(1.4%), и чуть медленнее 2ой( 1.7%) 5ый( 2.9%) 7ой(1.5%) 8ой(1.6%). Можно сделать вывод, что никаких выводов сделать нельзя =) Там и там можно получать прибыль. А это плохо. Теперь я теряюсь в догадках. У меня остался только один вариант: 5ый просто быстрее нажимает на кнопки и играет больше. Пока другого не придумал. Но причина всегда должна быть.
    Ответить Цитировать
    17/69
    + 0
  • Кстати, кто не знает, из ХМ2 можно экспортировать таблицы в .csv формате. Это обычные таблицы для экселя или любой другой программы. В них можно больше сделать чем в самом ХМ.
    Ответить Цитировать
    18/69
    + 0
  • Так если предположить, что 5-ый играет быстрее, то может он просто не мультитейблит и играет максимум 2 стола?
    Ответить Цитировать
    1/1
    + 0
  • nizavarz @ 26.12.2013
    Так если предположить, что 5-ый играет быстрее, то может он просто не мультитейблит и играет максимум 2 стола?


    Может. Проверю.

    UPD
    Я сначала хотел воспользоваться готовым статов в ХМ, но потом понял что это же майнинг. Неточная информация. Рег может играть и регспид одновременно или МТТ или кэш ха. Попробую просто разделить общее время на кол-во раздач. Получится время на принятие решение. Должно быть поточнее
    Сообщение отредактировал mrmarone - 26.12.2013, 11:11
    Ответить Цитировать
    19/69
    + 0
  • Не самый красивый график на скорую руку. Кол-во раздач в турнире в % от общего числа. Голубая линия - 5ый

    Ну видно что 5ый реально какой-то другой. И думаю главная особенность здесь - это что его график похож на прямую. Он падает ровно. А у других после 15-ти раздач он начинает выгинаться. Больше похож на гиперболу.
    Нужно придумать что-то еще. Этой информации не хватает. Что-то я не замечаю в этом всем...

    Тут дело вот в чем: не понятно то ли он мало заканчивает в начале, то ли мало заканчивает в середине-конце. Оба этих факта выравнивают ему линию. Первый занижает график в начале, второй поднимает в середине.

    UPD
    Тот же график только суммирование

    Ответить Цитировать
    20/69
    + 0
  • mrmarone @ 26.12.2013
    Может. Проверю.

    UPD
    Я сначала хотел воспользоваться готовым статов в ХМ, но потом понял что это же майнинг. Неточная информация. Рег может играть и регспид одновременно или МТТ или кэш ха. Попробую просто разделить общее время на кол-во раздач. Получится время на принятие решение. Должно быть поточнее


    Готово
    1) 0.313
    2) 0.268
    3) 0.242
    4) 0.245
    5) 0.213
    6) 0.241
    7) 0.301
    8) 0.314

    Он действительно самый быстрый. Но все же на равне с 3им 4ым и 6ым. Всего на около 13% быстрее играет. Это лишь меньше половину от разницы. Другая половина видимо в графиках выше.
    Тут дело еще вот в чем: разница между первым и 8ым вообще громадная по сравнению с 6ым и 3им. Но они то играют столько же. Не может же фактор на одного игрока влияет, а ни на кого друго не влиять. Это интересно. Нужно подумать почему так.
    Ответить Цитировать
    21/69
    + 0
  • Подумал, что возможно есть зависимость от частоты оллы-нов. Ну типа может пятый меньше всех рискует и поэтому меньше всех вылетает.
    Пробил статы по сделанным оллынам и увиденным
    1) 6.2 %
    2) 5.7 %
    3) 5.9 %
    4) 6.0 %
    5) 9.3 %
    6) 5.6 %
    7) 6.1 %
    8) 5.8 %

    1) 3.6
    2) 3.1
    3) 9.1
    4) 8.8
    5) 6.8
    6) 9.5
    7) 9.2
    8) 8.7

    И в сумме
    1) 9.8
    2) 8.8
    3) 15.0
    4) 15.0
    5) 16.1
    6) 15.0
    7) 15.2
    8) 14.5

    Ну и какой можно сделать вывод? А никакого нельзя Никакай ни на что не влияет в явном виде. Единственное, что видно что играют против разного поля. Оппоненты имеют довольно разную стратегию. То есть поля оппонентов отличаются.
    Ну и еще можно сказать, что оллын не уменьшает длинну игры. Больше фолд эквити - чаще на плову, плюс сама раздача идет быстрее. Дисперсия остается в норме.
    Придется придумывать еще причин из-за чего пятый играет так много раздач в среднем
    Ответить Цитировать
    22/69
    + 0
  • Поздравляю всех с новым 2014 годом.

    Присоединяюсь к словам
    feruell @ 31.12.2013
    это будет предположительно сложнейший год в карьере.

    Объективно говоря, в 2008-2010 деньги просто сами падали в карман, а тепреь приходится работать.


    Невероятно интересно, что он нам принесет и кто больше всех занесет в этом году. Я с нетерпением жду новых лиц на хай стейкс.

    Всем удачи и профита.
    Ответить Цитировать
    23/69
    + 0
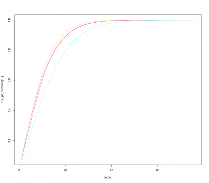
  • Возвращаемся к статистике.

    Переделал более красивый график по кол-ву рук в турнирах. Так выглядит нагляднее. Голубой - это пятый.

    Ответить Цитировать
    24/69
    + 0
1 2 3 4 7
1 человек читает эту тему (1 гость):
Зачем регистрироваться на GipsyTeam?
  • Вы сможете оставлять комментарии, оценивать посты, участвовать в дискуссиях и повышать свой уровень игры.
  • Если вы предпочитаете четырехцветную колоду и хотите отключить анимацию аватаров, эти возможности будут в настройках профиля.
  • Вам станут доступны закладки, бекинг и другие удобные инструменты сайта.
  • На каждой странице будет видно, где появились новые посты и комментарии.
  • Если вы зарегистрированы в покер-румах через GipsyTeam, вы получите статистику рейка, бонусные очки для покупок в магазине, эксклюзивные акции и расширенную поддержку.