State of mind

41
Статистика
Статистика
41
Статистика темы
  • Популярность
    Топ-6021
  • Постов
    120
  • Просмотров
    20,583
  • Подписок
    41
  • Карма автора
    +805
1 2 3 4 5 7
  • Бля почему на джипси пропадает редактирование своих постов? Я правильно понял что тут какой-то лимит по времени для редактирования?

    Я в предыдущем подправил функцию усреднения. Можно сделать ее менее строгой.


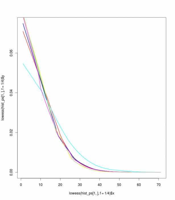
    Теперь из этого графика нарисуем сколько каждый проигрывает после каждой слеующей раздачи.


    В начале все проигрывают около 3% турниров. Так продолжается где-то до 18ой раздачи. То есть шанс проиграть в каждой раздаче в среднем - 3%( если усреднять стэки конечно). Затем все кроме 5-ого начинают проигрывать с бешенными темпами. До 50% вылетов. Но 5-тый вылетает не так уж и много. Максимум около 12% за раздачу.
    Пока сложно что тут к чему. Но все же очень интересно. Вылетать 50% за раздачу - это много. Не знаю с чем это связанно.
    Интересно также что в начале все вылетают практически в равной степени. Кажется что на первой картинке график падает быстрее, чем у 5-ого. Но на самом деле они падают совешенно одинакого. Это дает ответ за счет чего он играет больше - за счет более поздней стадии. Но пока сложно сказать за счет чего именно.
    Сообщение отредактировал mrmarone - 2.1.2014, 13:49
    Ответить Цитировать
    25/69
    + 0
  • mrmarone @ 2.1.2014
    Я правильно понял что тут какой-то лимит по времени для редактирования?


    Правильно
    Ответить Цитировать
    1/2
    + 0
  • fraumarta @ 2.1.2014
    Правильно


    А зачем? Ну понятно там в разделе бэкинга и все такое. Нельзя хотя бы владельцу блога оставить возможностьг редактирования? Первый пост в блоге часто нужно менять же.
    Ответить Цитировать
    26/69
    + 0
  • Можешь поискать по форуму, скорее всего это в разделе про работу форума было, так подробно обсуждался этот вопрос.

    С первым постом всегда могут помочь модераторы
    Ответить Цитировать
    2/2
    + 0
  • Слетела винда. 4 дня пытался востановить, но нифига не выходит. Ну пздц подарочек. Майнинг остался но свои руки скорее всего нет. Это еще не самое плохо. У меня была куча самодельных статов для Note Caddy, скрипты для кардранерсЕВ и свои проги для анализа. Они скорее всего тоже потеряны. Обращусь к знакомым, может продублируют винчестер. Посмотрю что удастся достать.
    Ответить Цитировать
    27/69
    + 0
  • Если просто слетела винда без повреждения диска, то можно нагуглить кучу способов сохранить данные, например, запустить систему с помощью mini-windows или включить жесткий диск на другом компьютере.
    Ответить Цитировать
    1/1
    + 0
  • AndreyB @ 6.1.2014
    Если просто слетела винда без повреждения диска, то можно нагуглить кучу способов сохранить данные, например, запустить систему с помощью mini-windows или включить жесткий диск на другом компьютере.


    там бадяга с гибернацией. частая проблема. неправильно выключился и теперь не знает как начать загрузку. стандартные проги востановления ничем не помогают.
    на другом компе у меня линукс. он по той же причине не открывает диск. типа боится навредить ntfs. могу конечно еще покопаться и открыть его, но могу тока хуже сделать. Думаю позвонить специалисту, как закончатся праздники. думаю продублировать винчестер не так сложно будет. по сути только загрузчик неработает.
    Ответить Цитировать
    28/69
    + 0
  • Нашел майнинг за 2011ый год Уж и не знаю будет ли с него какой-то прок =)
    У меня кстати всего то 2 базы майнинга. Я ее ими только ради интереса пользуюсь. В ХА с них очевидно мало толку.
    Ответить Цитировать
    29/69
    + 0
  • Вроде удалось скопировать нужные файлы. Осталось востановить и надеяться что реально получилось. Спасибо линуксу за хорошие бесплатные проги на все случаи жизни.

    Послезавтра иду учится на права. Девушка на нг подарила сертифекат. Надоело меня возить =)
    Ответить Цитировать
    30/69
    + 0
  • Мэрон, есть задачка для тебя

    Мы хотим посчитать свое EV от участия в ХА МТТ турнире

    Известно кол-во игроков, структура выплат, количество раундов до призов и до каждого из призовых мест.

    Также мы знаем свое EV (винрейт, bb/100) от игры с каждым участником турнира (например, пробили на шарке всех и прикинули)

    Вопросы:

    1. По какой формуле мы посчитаем, выгодно ли нам играть турнир?

    2. По какой формуле мы посчитаем возможные отклонения от ожидаемой прибыли?

    Надеюсь, тебе это покажется интересным ;)
    Ответить Цитировать
    5/6
    + 1
  • enjoyhertits @ 6.1.2014
    Мэрон, есть задачка для тебя

    Мы хотим посчитать свое EV от участия в ХА МТТ турнире

    Известно кол-во игроков, структура выплат, количество раундов до призов и до каждого из призовых мест.

    Также мы знаем свое EV (винрейт, bb/100) от игры с каждым участником турнира (например, пробили на шарке всех и прикинули)

    Вопросы:

    1. По какой формуле мы посчитаем, выгодно ли нам играть турнир?

    2. По какой формуле мы посчитаем возможные отклонения от ожидаемой прибыли?

    Надеюсь, тебе это покажется интересным ;)


    1. биномиальное распределение вероятностей для каждого места умножить на выплаты для каждого места клик

    2. дисперсия там же по ссылке.

    Фигня в том что чем дальше проходишь, тем меньше РОИ по очевидным причинам. Крайне сложно дать ему оценку. Поэтому все расчеты не применимы на практике. Можно конечно посчитать среднее кол-во регов в турнире и считать что против них РОИ равно -рейк. Это лучшее что можно придумать.

    В журнале покерстретеджи были расчеты. Можешь поискать. Не знаю какого качества но точно что-то было

    PS
    я бы не стал играть эти турниры. выигрыш будет сравним с простыми турнирами, но диспа больше и они реже собираются. не тратил бы на них время. на средених лимитах игры нет вообще, а на мелких и обычные снг хорошую прибыль дают имхо. ну и как бы у мтт всегда есть большой минус: сложно сходить поссать когда накроет =)
    Ответить Цитировать
    31/69
    + 3
  • Мои мысли, что нужно:

    1. Берем количество игр до призов и каждого следующего места

    2. Считаем средний винрейт против всего поля

    3. Считаем вероятность выиграть с этим винрейтом количество игр из пункта 1 - то есть у нас получается что-то вроде (выиграть первую игру 60%, две подряд 50%, 3 подряд, 40% и так далее)

    4. Складываем все эти вероятность и считаем ожидание
    Ответить Цитировать
    6/6
    + 0
  • enjoyhertits @ 6.1.2014
    3. Считаем вероятность выиграть с этим винрейтом количество игр из пункта 1 - то есть у нас получается что-то вроде (выиграть первую игру 60%, две подряд 50%, 3 подряд, 40% и так далее)


    60% 36% 21.6%
    Ответить Цитировать
    32/69
    + 1
  • Немного раздосадован тем фактом, что в ХМ2 офицеально появился попап с ROFL-чартом. Не годится когда уважаемая компания продвигает очередную туфтятину от "хз кто такой" Мерсионери. Даже будь это чартом от Бэна Сульски, не правильно без математических выкладок давать людям какие-либо то ни было чарты и рекомендации по игре. Тем более от Мерсионери.
    Тут речь даже не о математических выкладках, а том что ни в книге ни руководство ХМ не может сказать против какого опонента нужно использовать этот чарт. Он просто есть. Все скидывается на то, что против неизвестного игрока. Но это ни о чем ни говорит. Это все равно подстройка под "среднего" игрока. Но что и как он всреднем делает никто не говорит. Хотя довольно очевидно, что как минимум на разных лимитах то игроки уж точно отличаются.
    Короче полный бред. Разработчику софта нельзя делать такие вещи.
    Ответить Цитировать
    33/69
    + 2
  • Решил проверить этот ROFL от мерса. Думал что будет просто неприбыльное говно, но все окозалось намного хуже. Он не работает ни для одного оппонента. То есть нельзя придумать такие 3бэты и колы пуша, чтобы было одновременно прибыльно играть колл пуша и оупенпуш по его чарту. Ща объясню в картинках.

    Во-первых стоит сказать что довольно сложно доказать, что кто-то неправильно составил спектры для префлопа. Потому что оппонент может легко жанглировать винрейтом на постфлопе и с этим сложно что-то поделать. Или можно сделать полярные диапазоны как ему хочется. Но с короткими стэками все проще: 3бэт, колл пуша и 3бэта можно считать линейными. Не думаю что кто-то 3бэтит полярно при стэках 12бб. Это очевидно ошибка.

    Для начала я взял обычные 3бэт 31% и колл пуша по Нэшу для 12 бб. Это справедливо. Получил винрейт лимпа А7о 1.06, а минрейз А8о 1.1. Ну то есь все ок и оупенпушить А7о действительно может быть прибыльнее чем минрейзить.
    ...Но потом я посмотрел на винрейт колла 3бэта.

    В рот мне ноги!!! Это ж нихуя не прибыльно так широко коллировать. Наверное он считает, что 3бэт шире чем 31%. Во-первых это неочень похоже на правду. Может быть так и есть, но факт далеко не очевидный. Во-вторых я который раз поражаюсь некудышным авторам, которые дают спектры для игры, но не говорят против какого поля и игроков.

    Ок, я могу увеличить 3бэт до прибыльно колла его спектра. Для этого нужно увеличть его до 41%. А это уже не мало. Но может так и есть и поле действительно пушит в среднем так широко, что все еще вызывает сомнения. Но осталась другая проблема: минрейз А8о увеличил винрейт до 1.32, и очевидно что А7о будет иметь винрейт куда как больше чем 1.06 играя оупенпушем. Как и А6s будет иметь больше 1.13, потому что А7s имеет 1.41.
    Ну ладно...тогда я пойду дальше и уменьше колл пуша, чтобы поднять винрейт этих пограничных рук...хотя...постойтека: чтобы увеличить винрейт оупепуша тузов, нужно расширить колл пуша!!! Это уже очевидно полнейшая чушь. Ни один человек не будет коллировать шире колла по Нэшу. Там и так топ 25% которые никто не будет играть. А так нужно расширить колл до 39%!!! При таком бредовом колле винрейты A6s 1.23, A7o 1.13 против винрейтов минрейза A8o 1.32, A7s 1.41.
    Естеснно крайне трудно поверить что кто-то колит пуши на том же спектре что и 3бэтит и тем более на 20% шире колла по Нэшу. Но тут появляется другая загвоздка: с таким широким пушем ооочень сильно теряют в ЕВ оупенпуши с блефами. Это J6s T6s 86s 85s 75s 65s 64s.


    И напоследок еще одна несостыковка: при увеличенном 3бэте( для которого совпадает спектр колла 3бэта) минрейз со всякими Q9s становятся менее выгодны лимпа с ними.

    Короче...все это полная херня. Чарт мерса никуда не годится. Для него невозможно придумать не то что адекватные спектры оппа, но и никакие вообще. Что-то всегда будет выбиваться и причем намного. Они не просто неправильны, а просто напросто абсурдны.
    Кто-то еще будет спрашивать про качество его бесплатной книжки и рекомендовать ее к прочтению? Напомню, что эти чарты теперь заведомо установленны в ХМ2. Эпик фэйл
    Ответить Цитировать
    34/69
    + 3
  • Так, спасибо, уже чувствую, что стал умнее многих. Только пока не понял, что надо поменять.
    Ответить Цитировать
    1/1
    + 1
  • ayron @ 12.1.2014
    Так, спасибо, уже чувствую, что стал умнее многих. Только пока не понял, что надо поменять.


    да тут много чего можно поменять. Колл 3бэта, или верх оупенпуша, или низ оупенпуша, или низ минрейза. Думаю что колл 3бэта исправит ситуацию, но скорее всего нет. Тут все так намешано, что чем-то одним вряд ли получится исправить. Мне лень это проверять, если честно. Я делаю все всегда сам с нуля, а ну подправляю других.
    Для начала нужно задать игру оппонента. Это весьма непросто, как может показаться. Но хоть что-то задать нужно. Потом просто сравнить ЕВ каждой руки в каждой линии. И все. Ну правда еще останется задать правильный посфлоп. А это совсем уже непросто. Но даже грубые приближения могут дать неплохой результат.

    Самое странное - как можно сделать в этом ошибку? Тут их можно совершить только 2: неправильно взять среднего оппонента и неправильно задать винрейт для посфлопа. Но эти ошибки просто недодадут РОИ в играх. Их не заметить явным образом. А построить чарты неправильно ну никак не может получится. То есть реально надо сравнить ячейки в 4 таблицах в кардранерсЕВ - и все.
    Это я к тому что такую туфту надо еще умудрится написать в книге...и полом запостить в блоге ХМ...
    Ответить Цитировать
    35/69
    + 1
  • ооо я нашел этот чарт с ЕВ. Круто. Попытаюсь получить что-то примерно похожее. Уверен что не получится, но можно востановить спектры оппонента по ним.
    http://www.husng.com/content/rofl-system-mersenneary
    Ответить Цитировать
    36/69
    + 0
  • А чего его искать было он в книге его есть, а про рофл есть видео. Смотрел давно, не помню сути, но он там объясняет почему все так. Да и в книге тоже вроде.
    Ответить Цитировать
    1/1
    + 0
  • enjoyhertits @ 6.1.2014
    Мэрон, есть задачка для тебя

    Мы хотим посчитать свое EV от участия в ХА МТТ турнире

    Известно кол-во игроков, структура выплат, количество раундов до призов и до каждого из призовых мест.

    Также мы знаем свое EV (винрейт, bb/100) от игры с каждым участником турнира (например, пробили на шарке всех и прикинули)

    Вопросы:

    1. По какой формуле мы посчитаем, выгодно ли нам играть турнир?

    2. По какой формуле мы посчитаем возможные отклонения от ожидаемой прибыли?

    Надеюсь, тебе это покажется интересным ;)


    Ты меня сподвигнул разобраться с новой прогой. Она позволяет быстро делать довольно удобные статистические проги. Я сделал тебе такую
    http://humtt.herokuapp.com/

    Все довольно просто. Вбиваешь кол-то человек в турнире, % регуляров в этом турнире, бай-ин без рейка и без баунти за нокаут, затем рейк и баунти. Он выдает тебе как распределяются призовые у старзов.
    В таблице ниже расписана информация по каждому раунда. В первом столбце % регуляров. Во втором % ИТМ, но нижняя строчка указана с учетом шанса пропустить первый круг. Затем вероятность оказаться в какой-то конкретном раунде. Затем % вылетившых в каждом раунде.
    В следующей таблице информация по результатам. Матожидание призов с учетом баунти за нокауты. Затем РОИ. Затем среднее кол-во играемых турниров с учетом простойки. Затем среднее кол-во нокаутов. Ну и последний самый важный. Я решил что РОИ само по себе не так важно, как РОИ за игру. Тут логика из серии, что ты бы мог это же время потратить на обычные турниры. То есть общая РОИ может быть 20%, но при среднем в 2.5 турнира это всего 8%, так что лучше играть обычные турики.
    Ну и внизу 2 графика. В одном фиксированно кол-во регуляров, во втором фиксировано кол-во игроков.

    Софт довольно новый и еще плохо оптимизирован( или у меня руки не из того места), так что сайт немного подтормаживает. Сохраняйте терпении и все появится. Так у него плохо работает обновление через раз. Он сохраняет все введенные даные, так что можно без боязни обновить страницу. Но по идеи и Submit-button должна обновлять все.

    Надеюсь кто-то найдет его полезным. Пользуйтесь наздоровье.

    П.С.
    Диспу не стал считать.
    Ответить Цитировать
    37/69
    + 3
1 2 3 4 5 7
1 человек читает эту тему (1 гость):
Зачем регистрироваться на GipsyTeam?
  • Вы сможете оставлять комментарии, оценивать посты, участвовать в дискуссиях и повышать свой уровень игры.
  • Если вы предпочитаете четырехцветную колоду и хотите отключить анимацию аватаров, эти возможности будут в настройках профиля.
  • Вам станут доступны закладки, бекинг и другие удобные инструменты сайта.
  • На каждой странице будет видно, где появились новые посты и комментарии.
  • Если вы зарегистрированы в покер-румах через GipsyTeam, вы получите статистику рейка, бонусные очки для покупок в магазине, эксклюзивные акции и расширенную поддержку.